溶瘤病毒 (OVs)是一类新型免疫治疗剂,“以毒攻毒”用于肿瘤的治疗。V型腺病毒(ADV)是研究最广泛和最有前途的 OVs 之一,目前有大量的ADV正处于临床试验阶段。尽管如此,由于ADV本身的一些潜在局限性,其治疗效果在某些肿瘤或者某些条件下不佳,通常表现为产生的抗肿瘤功效有限,包括抗病毒免疫反应、脱靶感染和免疫抑制反馈回路的诱导。目前为止,ADV治疗所诱导的免疫抑制反馈回路,以及补偿这些缺陷的治疗策略,仍然研究不足。为了增强ADV的抗肿瘤疗效,目前的治疗主要包括与其他治疗方法或抗癌药物联合使用或使用基因工程手段对其进行改造。综上所述,在治疗过程中发现和探明ADV的治疗缺陷,然后通过联合治疗或基因改造来弥补这些缺陷可能是一种理想的前瞻性治疗方法。
胸腺法新也就是胸腺肽α1(Tα1),是一种胸腺来源的免疫调节肽,已经被多个国家批准用于抗病毒和抗肿瘤治疗。其被认为可以调节先天免疫细胞的免疫活性,例如多形核白细胞、树突状细胞和巨噬细胞。最近的一项研究表明,Tα1通过激活TLR7/SHIP1 轴来逆转胞吞作用诱导的巨噬细胞 M2 极化,从而提高化疗的疗效。
在最近的研究中,吴俊华/江春平团队发现ADV诱导的免疫抑制反馈回路降低了抗肿瘤免疫,而Tα1 可以通过逆转 ADV 诱导的免疫抑制细胞扩增来增强抗肿瘤功效。此外,他们还设计了一种表达 Tα1 的重组溶瘤腺病毒(ADVTα1),与联合治疗相比,它具有优越的免疫调节作用和抗肿瘤疗效,具有良好的临床应用潜力。
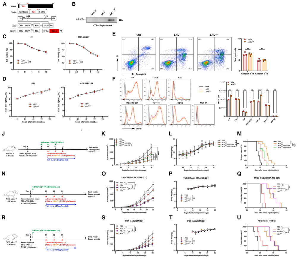
这项研究首先通过流式细胞术,在实体瘤上发现ADV治疗能有效地增加肿瘤免疫浸润,但同时引起一些免疫抑制细胞的扩增,如Tregs和“M2样”巨噬细胞。而ADV联合Tα1可以逆转Treg扩增,同时ADV联合Tα1组中TAM的“M1样”标志物CD86的表达升高,“M2样”标志物CD206的表达降低。值得注意的是,单独皮下注射Tα1并没有改变TME中Tregs、CD86+TAM或CD206+TAM的数量(图1)。

图1.Tα1逆转ADV治疗期间巨噬细胞的M2表型,降低TME中的Treg数量
研究团队还证实了ADV联合Tα1的肿瘤抑制作用需要巨噬细胞和CD8+ T细胞,表明ADV联合Tα1通过重编程TAM然后激活CD8+ T细胞介导的抗肿瘤免疫应答。并且阐明ADV联合Tα1治疗过程中存在一个“免疫反应途径”:首先,ADV感染的肿瘤细胞(和Tα1)对TAM表型进行重编程,然后TAM影响CD4+ T和CD8+ T细胞。最后,CD8+ T细胞在抗肿瘤免疫应答中起主要作用(图2)。

图2. 巨噬细胞和CD8+ T细胞介导联合治疗的抗肿瘤活性,Tα1可逆转ADV感染的肿瘤细胞诱导的巨噬细胞表型
最后研究团队根据上述结果联合Tα1对ADV抗肿瘤免疫的有利作用,对ADV进行了基因修饰,构建了表达Tα1的重组腺病毒,命名为ADVTα1。证明了Tα1基因的插入不会损害病毒的复制或溶瘤能力,并且Tα1在体外 ADVTα1 感染的细胞中发挥作用。并且证明了重组溶瘤腺病毒ADVTα1可以有效地协调TAM的重编程,激活CD8+ T细胞,在体内发挥卓越的抗肿瘤活性(图3)。

图3. ADVTα1构建表征,并在体内发挥卓越的抗肿瘤活性

图4. 本研究的主要发现与模式机制图

图5 “FIND ME”和“EAT ME”信号及其受体
该研究发现ADV诱导肿瘤相关巨噬细胞 (TAM) 向 M2 表型极化,并增加肿瘤微环境 (TME) 中调节性 T 细胞 (Treg) 的浸润。为了选择性补偿这些缺陷,作者巧妙的利用Tα1将“M2 样”TAM 重编程为抗肿瘤表型,从而将 TME 重编程为更有利于抗肿瘤免疫的状态。此外还根据组合疗法的优点构建了表达Tα1的重组ADV(图4)。为改进溶瘤腺病毒联合治疗和设计溶瘤工程腺病毒提供了灵感。此外,该课题组还于前不久系统总结了与本工作巨噬细胞相关的吞噬过程是如何调节抗肿瘤免疫的(Cancer Communications. 2024 Jul;44(7):791-832. doi: 10.1002/cac2.12579. 图5)。
2024年10月15日,17av 吴俊华教授/江春平教授团队在Cell旗下的Cell Reports Medicine上发表了题为“Thymosin α1 reverses oncolytic adenovirus-induced M2 polarization of macrophages to improve antitumor immunity and therapeutic efficacy”的研究论文。17av 硕士毕业生刘跨等人为该研究论文的共同第一作者。17av 吴俊华教授和江春平教授等人为该论文的共同通讯作者。该研究得到了省实验室项目(编号SYS202202)、国家自然科学基金(编号81972888, 82272819)和省重点研发计划(编号BE2018701, BE2022840)等项目的资助。
原文链接://doi.org/10.1016/j.xcrm.2024.101751
